Skip to content
BobVolts Electronics

BobVolts Electronics

Menu

  • Blog
  • PIC-Projects
  • Arduino Projects
  • Basic Projects
  • 3D Prints
  • Education

JDM programmer

Simple PIC serial port programmer

serial pic programmer

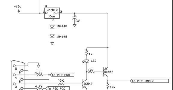
This is a Simple PIC serial port programmer. This Programmer is based on JDM programmer.The entire programmer is built around commonly available components. This programmer Features the following 1) Does not support the USB to RS-232 converter. 2) Works with most

bobtious August 7, 2018 L2M Tutorials, Micro-Controller Projects, pic-projects No Comments Read more

Archives

  • July 2025
  • September 2022
  • August 2022
  • August 2021
  • April 2021
  • February 2021
  • October 2020
  • September 2020
  • February 2020
  • July 2019
  • April 2019
  • March 2019
  • January 2019
  • December 2018
  • October 2018
  • September 2018
  • August 2018
  • July 2018

Meta

  • Log in
Copyright © 2025 BobVolts Electronics. All rights reserved. Theme Spacious by ThemeGrill. Powered by: WordPress.