
This is a Simple PIC serial port programmer. This Programmer is based on JDM programmer.The entire programmer is built around commonly available components.
This programmer Features the following
1) Does not support the USB to RS-232 converter.
2) Works with most of PIC micro-controllers.
3) Uses winPIC 800 programming software
Components/Materials required
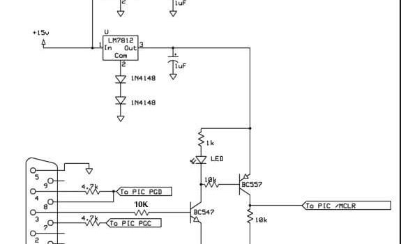
1) 2 x 1uF 16v electrolytic capacitor2 x 4.7k ohm resistor
2) 1 x BC557 transistor
3) 1 x BC547 transistor
4) 1 x 3mm LED (green or red, as you wish).
5) 1 x 10k ohm resistor
6) 1 x 1k ohm resistor
7) 1 x LM7805 regulator IC
8) 1 x LM7812 regulator IC
9) 2 x IN4148 diode
10) 1 x serial port connector (male)
11) 1 x 15V power supply (follow this tutorial and construct a 15V power supply).
12) some jumper wires
13) A project-board(Bread-Board)
Schematic diagram for the Simple PIC serial port programmer
Click on images to enlarge them.
WinPIC 800 programming software
To be able to send hex file from your computer to PIC micro-controller you will need to download and install winPIC-800 After the installation, the first thing you will need to do is configure WinPIC to work with our PIC Programmer.
To do this go to “Setting” menu and select “Hardware setting”. The following window will be shown and highlighted areas show you exactly which options should be selected.
Download the PICKIT2 firmware here.
To be able to load the hex file from your computer to the PIC micro-controller (18F2550 in our case here) you will need to download and install winPIC-800.
After the installation, the first thing you will need to do is configure WinPIC to work with your PIC Programmer. To do this go to “Setting” menu and select “Hardware setting“.
The following window will be shown and highlighted areas show you exactly which options should be selected.
You can follow the complete Tutorial on how to build and program a microcontroller using this simplified USB PIC programmer here.
You can alzo download the PICKIT2 firmware here.
